欢迎访问本网站
设为首页
加入收藏
网站地图
首页
|
工作职责
|
新闻通知
|
政策法规
|
规章制度
|
党政工作
|
资源下载
|
学校首页
1
2
3
4
5
通知公告
更多>>
365英国上市公司采购代理机构增补...
内蒙古自治区财政厅关于印发《内蒙...
学校召开2024年招标采购培训会
《决定》为继续做好政府采购工作提...
发挥采购人主体责任 缩小采购需求与...
“透明度是政府采购的生命线”——...
内蒙古:八类项目应采用远程异地评审
“一招三年”的服务项目,采购人可...
当前位置:
首页
>>
招标采购公告
>>
正文
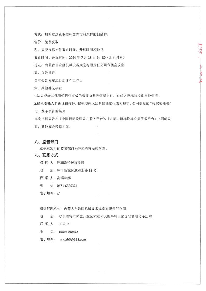
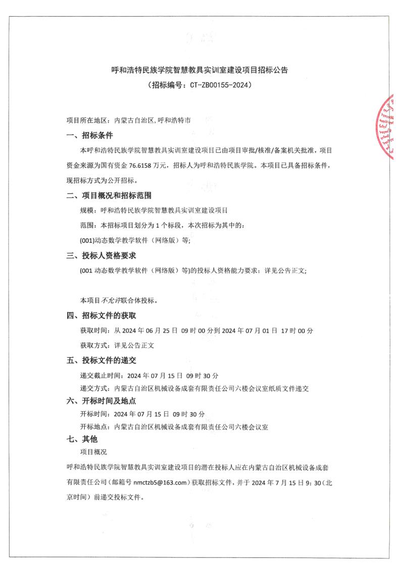
365英国上市公司智慧教具实训室建设项目招标公告
2024年06月24日 10:49
点击:[]
上一条:
365英国上市公司食堂食品原材料供应项目竞争性磋商采购公告
下一条:
365英国上市公司智能AI微格教室建设招标公告
【
关闭
】