管理学院  
 学校首页 | 网站首页 | 学院概况 | 师资队伍 | 党建工作 | 教学科研 | 团学工作 | 规章制度 | 通知公告 
   
当前位置: 网站首页>>通知公告>>正文
 

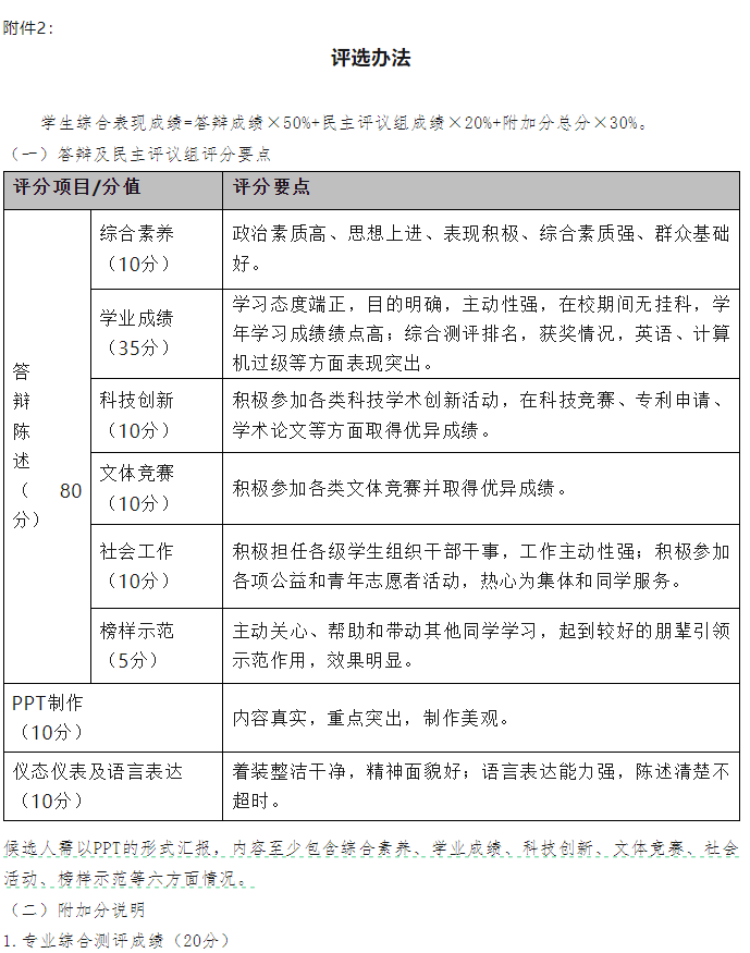
转载学校党委学生工作部(处)《关于做好2022-2023学年国家奖学金预评工作的通知》
2023-10-16 11:08  


关闭窗口
读取内容中,请等待...

版权所有:365英国上市公司 管理学院  地址:内蒙古呼和浩特市新城区通道北路56号  邮政编码:010051 
E-mail:ggglxy@imnc.edu.cn  ICP备案编号:蒙ICP备05000414号  蒙公网安备:15010202150160号